您当前的位置:成果库 > 一种语音助理机器人
基本信息
- 成果类型 高等院校
- 委托机构 西安电子科技大学
- 成果持有方 西安电子科技大学
- 行业领域 智能家居
- 项目名称 一种语音助理机器人
- 知识产权 发明专利
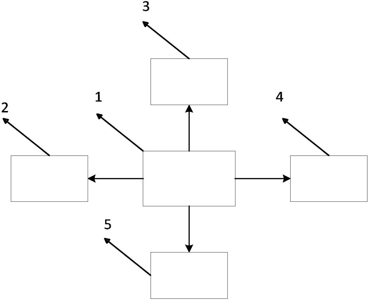
- 项目简介 本实用新型公开了一种语音助理机器人,包括语音系统、主控芯片、蜂鸣器、空调系统、照明系统、用于检测室内温湿度的温湿度传感器、用于检测室内光强的光强传感器、用于检测人体与检测点之间距离的人体红外距离感应模块及用于检测室内有害气体浓度的有害气体传感器;语音系统与主控芯片相连接,温湿度传感器的输出端、光强传感器的输出端、人体红外距离感应模块的输出端、有害气体传感器的输出端均与主控芯片的输入端相连接,主控芯片的输出端与蜂鸣器的控制端、空调系统中电机控制模块的输入端、照明系统中继电器的控制端相连接,该机器人能够通过语音或自动的方式实现对室内空调系统及照明系统的控制。
-
交易信息
- 意向交易额 面议
- 挂牌时间 2017/12/29
- 委托机构 西安电子科技大学
- 联系人姓名 王小刚
- 联系人电话 15802954800
- 联系人邮箱 745490733@qq.com
- 分享至:


431
2018/08/20
咨询成果
发布成果